av影片中文字幕

学院首页

学术科研

当前位置: 学院首页 -> 正文

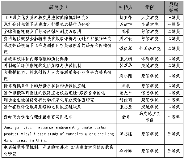
【喜报】汤兆平教授获江西省社会科学优秀成果奖

日期:2023-10-27

近日,江西省第二十次社会科学优秀成果奖评审结果发布,我院汤兆平教授获社会科学优秀成果奖二等奖,特此喜报!

江西省社会科学优秀成果奖作为我省哲学社会科学研究领域最高奖项,学术权威性强,已成为衡量高校社会科学发展水平和科研实力的重要标尺。