一、学院简介
华东交通大学信息与软件工程学院(简称“信工学院”)由原信息工程学院(2002年成立)和原软件学院(2002年成立)于2024年6月合并成立,是江西省信息学科门类设置最完整、电子信息大类和计算机大类专业开设最齐全的学院。学院拥有江西省内本科院校首个“人工智能学院”、“ICT现代产业学院”(首批省级重点现代产业学院)和“虚拟现实产业学院”,构建了“一体四院”运行模式,获批教育部首批“全国党建工作标杆院系”。
学院下设计算机科学与技术(数据工程)系、电子与通信工程系、软件工程系、物联网工程(网络工程)系、人工智能与VR系、计算机基础教学部、院实验中心。目前在校生5000余人,其中本科生4600余人,博士、硕士研究生500余人。
师资队伍:学院现有教职工171人,专任教师122人,其中教授30人、副教授39人,具有博士学位的教师65人,近1/3专任教师具有海外留学和工作经历;先后获各类国家级省级人才称号和荣誉30余人次,其中包括国务院政府特殊津贴专家、省“双千计划”科技创新高端人才、省主要学科学术和技术带头人、省百千万人才工程人选、赣鄱俊才支持计划-高校领军人才、江西省杰出青年基金、省急需紧缺海外人才、省青年科学家(井冈之星)培养计划、铁道部优秀教师、江西省高等学校中青年骨干教师等;获批省委组织部颁发的省级人才工作示范点。
学科建设:学院拥有“电子信息”专业学位博士点(江西省唯一)、3个一级学科硕士点(计算机科学与技术、信息与通信工程、软件工程),3个专业学位硕士点(计算机技术、通信工程、软件工程),1个自主设置二级学科(交通智能科学与工程);同时学院还具备“控制科学与工程”一级学科博士点和“交通运输工程”一级学科博士点的招生及培养资格。“信息与通信工程”在教育部第四轮和第五轮全国学科评估中进入C档,“计算机科学与技术”上榜最新“软科中国”最好学科,有力支撑了“计算机科学”学科首次进入ESI全球排名前1%,标志着我校在该学科领域迈入国际高水平行列,成为继工程学、材料科学学科之后我校第三个入选ESI全球前1%的学科。
专业建设:学院拥有7个本科专业(计算机科学与技术、通信工程、软件工程、物联网工程、人工智能、数据科学与大数据技术、虚拟现实技术)。其中,国家一流本科专业建设点3个(计算机科学与技术、通信工程、软件工程)、通过教育部工程教育认证专业3个(计算机科学与技术、通信工程、软件工程)、教育部卓越工程师教育培养计划专业1个(通信工程)、江西省第二轮专业综合评价中获评“5星专业”2个(通信工程、物联网工程)和“4星专业”2个(计算机科学与技术、软件工程)、江西省“十四五”高校优势专业和江西省特色专业各1个(均为通信工程),1个专业入选中外高水平大学学生交流计划项目(计算机科学与技术)。近五年来先后获批国家级一流本科课程5门,省级一流课程20余门;出版教材30余部,其中国家级规划教材1部,获省级优秀教材奖1项;获省级教学成果奖10余项,国家级、省级教学赛奖项8项;获省级以上教学改革、规划项目70余项。
条件平台:学院牵头成立江西省人工智能学会,先后获批江西省“先进网络计算”重点实验室、江西省人工智能产教融合重点创新中心、江西省“射频通信与传感器网络”重点实验室等5个省部级平台及重点实验室、1个工信部产教融合基地、1个省级拔尖人才培养基地(计算机科学与技术)、3个省级实验教学示范中心、2个省级优势科技创新团队、1个省级教学团队。
科学研究:学院先后荣获省自然科学奖一等奖、省技术发明奖、省科技进步奖、中国人工智能学会吴文俊人工智能科学技术奖、中国通信学会科学技术奖、中国铁道学会科学技术奖、詹天佑铁道科学技术奖、省社科成果优秀奖等省部级科研奖励20余项(均排名第一);专任教师共获国家自然科学基金120余项,其中包括国家自然科学基金联合基金重点项目、重大计划培育项目和面上项目等。近五年来,在CCF A类期刊会议和IEEE 汇刊等领域发表高水平论文600余篇,授权发明专利数百项;与百度、中兴、华为、中国电信、中国移动、江西省投资集团、江铃股份、科大讯飞、中车株洲电力机车有限公司、中国铁路南昌局集团有限公司、中铁武汉电气化局等行业和地方单位开展了多项科研合作。
人才培养:学院注重对学生进行全面培养,近年来,先后有多个班级获得全国优秀班集体和全国五四红旗团支部荣誉称号,学院团委荣获全国铁路五四红旗团委,暑期“三下乡”社会实践服务队连续多年获评全省优秀服务队。学院坚持以生为本,不断深化校企联合培养和创新创业等工作,先后与华为、大唐、中兴、中国铁路南昌局等多家企业签署合作协议,“创新实践基地”被评为“中国大学生iCAN创新创业实践教育基地”,获批大学生创新创业训练计划项目180余项,学生科创竞赛获省级以上荣誉1300余项,连续5年获“三大赛”国奖等重要奖项。学院依托计算机科学与技术、软件工程、大数据等优势专业,与澳大利亚麦考瑞大学、英国斯旺西大学等多所国(境)外知名高校开展深度合作,开展“2+2”学分互认联合培养项目,推进国际化进程。学院近三年毕业生就业去向落实率位居全校前列,培养了以带母上学的“全国向上向善好青年”欧阳自立、奋勇救人的“江西好人”何江涛等为代表的一大批优秀学子。
信息与软件工程学院始终秉持“党建领院,专业立院,人才强院,学科兴院,强化产教融合、协同育人,推动学院高质量发展理念”的理念,坚持“红芯闪闪”党建品牌为引领,紧扣立德树人根本任务,以构建“大交通”为核心的立体学科群为目标,聚焦人工智能、虚拟现实技术、新一代移动通信网络、物联网、信息安全、智能信息处理等重要领域,积极开展科学研究和技术开发,强化产学研用结合,加大科技成果转化力度,努力把学院建设成为人才培养、科技创新和社会服务的高地。
诚邀海内外各类优秀人才加盟我院,共襄发展盛举,共创美好未来!
二、招聘需求
(一)人才类别
1. 顶尖人才►
在基础前沿研究、关键核心技术研发方面取得高水平原创性研究成果或突破性进展,具有广泛的国际学术影响力,如两院院士、发达国家院士、国际重要学术奖项获得者等海内外顶尖学者。
2. 领军人才 ►
具有很强学术组织力及领导力,在学术前沿领域取得国内外同行公认的标志性成果,能够带领本学科赶超或引领国际先进水平。
3. 青年领军人才 ►
在学术前沿领域取得具有重要学术影响力的标志性成果,有发展成为国家级领军人才的潜力,能够协助本学科赶超或保持国际先进水平。
4. 学科方向带头人 ►
具有较强团队组织力,在本学科领域取得同行专家认可的重要代表性成果;在高水平大学、研究机构担任副教授及以上或相当职务的专家学者。
5. 优秀青年学者 ►
在本学科前沿领域已有一定的学术积累,学术思想活跃,具有较强的科研创新能力和较大的发展潜力,年龄一般不超过35周岁。
6. 优秀博士 ►
具有较强的科研能力,契合我校学科专业建设需求,年龄一般不超过35周岁(具有博士后工作经历者,年龄可放宽至38周岁)。我校重点建设学科、教研岗位紧缺博士,可适当放宽。
7. 全职博士后 ►
研究领域与流动站(工作站)的研究方向一致或相近,年龄不超过35周岁,获得博士学位不超过3年。
(二)专业需求
计算机科学与技术(0812)
信息与通信工程(0810)
软件工程(0835)
智能科学与技术(1405)
电子科学与技术(0809)
控制科学与工程(0811)
网络空间安全(0839)
*电子信息(0854)
生物医学工程(0831)
测绘科学与技术(0816)
(三)招聘人数
信息与软件工程学院2025年招聘人才总数合计12人。
三、薪酬待遇
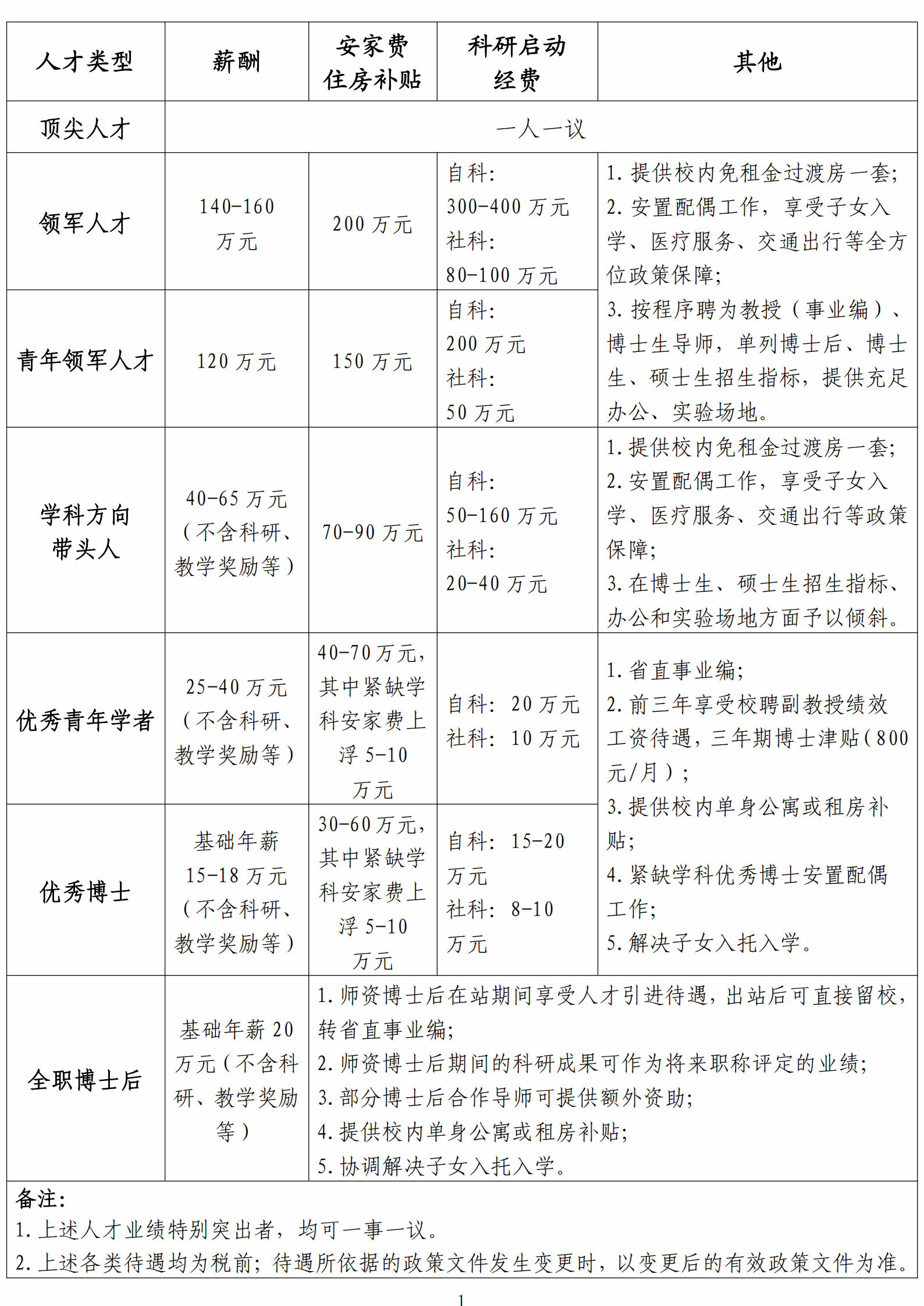
(一) 学校政策

(二)省市人才政策
符合条件者还可享受江西省及南昌市人才政策。
江西省政策
①获批为引培生的人才,每人可获12万元专项奖励补助;可申报省级“引培生科研项目”,经评审入选可获10万元项目资助。
②全职进站的博士后一次性给予日常经费资助每人20万元。出站首次与江西企(事)业单位签订3年及以上劳动聘用合同的,给予每人15万元资助。
详见江西省博士后九条:
//www.jiangxi.gov.cn/art/2023/9/20/art_5115_4602826.html
③符合条件者可享受江西省人才支持政策。推荐申报“赣鄱英才计划”“赣鄱俊才支持计划”等人才项目,入选后可享受相应的科研经费资助和生活补贴。
南昌市政策
对首次来昌缴纳社保的全日制博士给予每人生活补贴10万元。
四、应聘方式
应聘者请将简历及重要科研成果汇总为PDF文档(或压缩成一个文件包),发送至avypzhw.com邮箱;同时发送至华东交通大学人事处的招聘邮箱:[email protected],文档命名为:姓名+学科专业+应聘XXX学院XXX岗位。
(一)应聘须提供的材料:
1.简历(含应聘者基本信息、教育背景、工作经历、科研成果及研究方向、各类奖励或荣誉等);
2.资质材料PDF扫描件(身份证或护照、学历学位证书、职业资格证书,技能认证证书,外语水平证书,各类奖励或荣誉证书等。海归博士应额外提供教育部学历学位认证等材料);
3.业绩材料(近5年主要成果)。
(二)具体联系方式:
联系人:李老师
联系电话:0791-87046245、15083821939(微信同号)
Email:avypzhw.com;
通讯地址:江西省南昌市双港东大街808号华东交通大学信息与软件工程学院
邮编:330013
五、应聘工作程序
1.学院通知符合条件者来校面试,并对应聘人员的教学能力、专业素质等进行综合考评,考评通过后报人事处审核、学校审定,择优聘用。
2.拟聘用人员在校医院进行体检,体检标准参照《江西省教师资格申请人员体检办法(修订)》(赣教规字〔2021〕3号)执行。
3.思想政治、师德师风考察贯穿面试、录用全过程,学院及相关职能部门按照学校文件,对拟聘用人员思想政治素质、师德师风情况进行考察。
4.拟聘用人员按有关政策办理聘用手续,享受国家规定的工资与学校的津贴福利待遇。
扫码关注
01学校人事处人才动态

02江西省、南昌市人才政策


03聘用人员入职须知
